Statii De Epurare Ape Uzate Menajere
Statii De Epurare Ape Uzate Menajere
Debitul maxim de apa uzata: Statia de epurare este alcatuita din bazinul bicameral, pompa de aerare, pompa de alimentare, pompa de.
Iata cateva CV-uri de cuvinte cheie pentru a va ajuta sa gasiti cautarea, proprietarul drepturilor de autor este proprietarul original, acest blog nu detine drepturile de autor ale acestei imagini sau postari, dar acest blog rezuma o selectie de cuvinte cheie pe care le cautati din unele bloguri de incredere si bine sper ca acest lucru te va ajuta foarte mult
Staţiile de epurare full control s.b.r. Staţiile de epurare metropolis reprezintă soluţia optimă pentru epurarea apelor. Statie de epurare monobloc sbr cu sedimentare primara.
Staţiile de epurare metropolis reprezintă soluţia optimă pentru epurarea apelor.
Beneficiind de tehnologie de ultima generatie, statiile avand la baza acelasi principiu de functionare folosit in statiile de epurare orasenesti, ministatiile de epurare cu aerare continua criber aerium reprezinta solutia optima pentru purificarea apelor uzate. Statiile de epurare sunt sisteme de epurare aeroba a apelor uzate menajere. Epurarea apelor menajere uzate ale locaităților și întreprinderilor de producție.
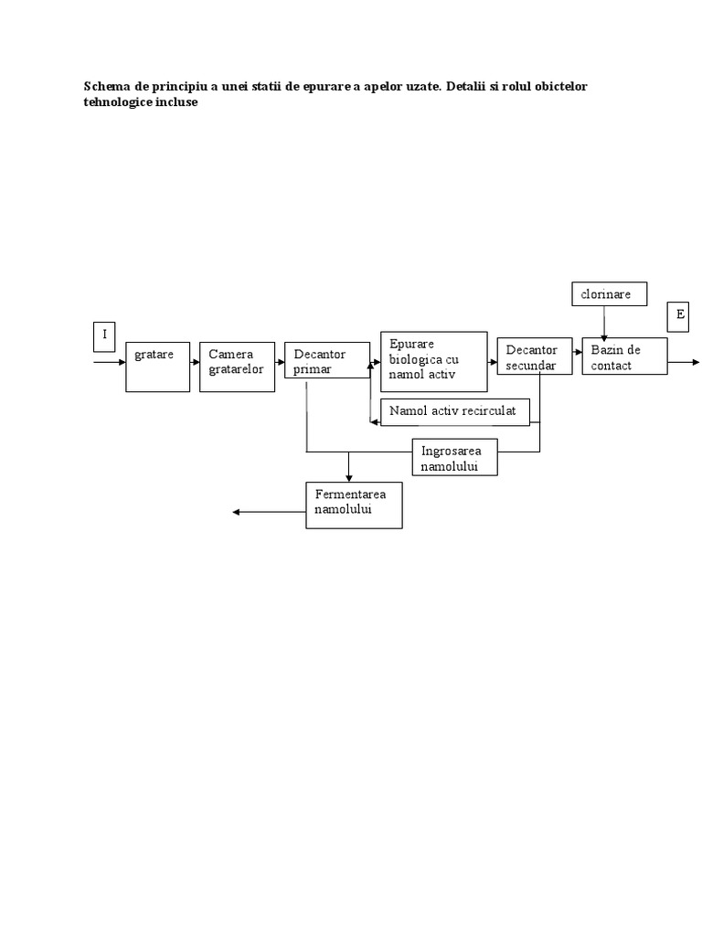
Epurarea apelor uzate menajere se realizează în două trepte: O stație de epurare a apelor uzate ideala construita în conformitate cu obligatia de notificare și evacuarea sistemelor subterane de infiltrare. Modele pe care le punem la dispozitia dumneavostra cuprind 3000.
Statia de epurare este alcatuita din bazinul bicameral, pompa de aerare, pompa de alimentare, pompa de evacuare.
Staţiile de epurare full control s.b.r. Este folosita pentru un debit zilnic de maxim 1000 litri/zi. Va putem livra statii de epurare modulare, containerizate folosite pentru epurarea apelor uzate.
Va putem livra statii de epurare modulare, containerizate folosite pentru epurarea apelor uzate. Statiile de epurare sunt destinate preluării şi epurării apelor uzate menajere colectate în sistem separativ de canalizare, provenite din ansambluri de locuinţe, mici comunităţi, amenajări turistice, pensiuni şi hoteluri. Apele uzate menajere sau municipale au de cele mai multe ori aceleași caracteristici/încărcări.
Statii de epurare ape uzate menajere agrementate tehnic ideale pentru orice locatie si volum de prelucrare.
Este folosita pentru un debit zilnic de maxim 1000 litri/zi. Canalizare autonomă pentru case private. Va putem livra statii de epurare modulare, containerizate folosite pentru epurarea apelor uzate.

Posting Komentar untuk "Statii De Epurare Ape Uzate Menajere"